Mit ChatGPT Mindmaps erstellen in 2025 (+Bonus)

Es kommt häufig vor, dass man komplexe Sachverhalte mit Hilfe einer Mindmap oder eines Mermaid-Diagramms visualisieren möchte. Typischerweise erstellt man Mindmaps entweder händisch auf Papier oder mit einem beliebigen Mindmap-Programm.

Der größte Vorteil, die Daten mit Hilfe von ChatGPT und Mindmaps zu visualisieren, liegt in der Schnelligkeit sowie den Kosten. Du brauchst weder ChatGPT Plus noch ein anderes kostenpflichtiges Tool, um mit ChatGPT Mindmaps zu erstellen.

In diesem Artikel möchte ich dir zeigen, wie du mit ChatGPT Mindmaps sowie Mermaid-Diagramme erstellen kannst. Das bedeutet, dass du lernst, wie du mit Hilfe von ChatGPT, Markmap sowie Draw.io deine Daten visualisierst. Dabei spielt es keine Rolle, ob du eine Mindmap von Grund auf erstellen möchtest oder bereits Daten hast, die du gerne visualisieren möchtest.

Hier lernst du, wie du mit ChatGPT Netzwerkdiagramme sowie Mermaid-Diagramme erstellst, um zum Beispiel die internen Links deiner Webseite zu visualisieren.

Inhaltsverzeichnis

Mit ChatGPT eine Mindmap erstellen

Es liegt an dir, welche Daten du für die Erstellung deiner Mindmaps mit ChatGPT oder einem KI-Mindmap-Generator verwendest. Die nachfolgende Prompt ist universell einsetzbar:

ChatGPT Mindmap Prompt

Deine Aufgabe ist es den folgenden Text: [TEXT] in Markdown zu konvertieren, so dass ich daraus eine Mindmap erstellen kann.

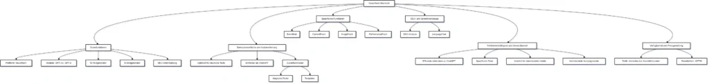
Ich habe mit dieser Prompt beispielsweise meinen Testbericht über Neuroflash in eine Mindmap umgewandelt. Das könnte man auch mit Artikeln von Wettbewerbern machen, um schnell einen visuellen Überblick über den jeweiligen Inhalt zu bekommen.

mit-chatgpt-eine-mindmap-erstellen-prompt
chatgpt-mindmap-in-markmap-visualisiert

Für diese Mindmap habe ich den Code von ChatGPT kopiert und in Markmap eingefügt.

Mit ChatGPT ein Mermaid-Diagramm erstellen

Das Erstellen eines Mermaid-Diagramms oder Netzwerkgraphen mit ChatGPT hilft dir, die Beziehungen zwischen den Daten klar zu visualisieren und somit besser zu verstehen. Das bedeutet, dass du beispielsweise 1:n-Beziehungen visuell aufbereiten kannst. Ein hervorragendes Beispiel ist die Visualisierung der internen Links auf deiner eigenen Webseite. Anstatt Geld für ein SEO-Tool auszugeben, das deine internen Links visualisiert, kannst du dies auch mit Hilfe von ChatGPT lösen.

ChatGPT Mermaid Prompt

Deine Aufgabe ist es den folgenden Text: [TEXT] in einen Mermaid-Stirng zu konvertieren.

Beispielsweise sieht die interne Link-Struktur von meiner Webseite so aus:

chatgpt-mermaid-diagramm-beispiel

Selbstverständlich könnte man den Artikel auch anstatt mit einer Mindmap mit einem Mermaid-Diagramm darstellen. Das würde dann beispielsweise so aussehen:

chatgpt-mermaid-diagramm-prompt
chatgpt-mindmap-mermaid-diagramm-beispiel

Für die beiden Mermaid-Diagramme habe ich den Code von ChatGPT kopiert und in Draw.io eingefügt. Klick dafür auf das Plus in der oberen Leiste, dann auf erweitert und schließlich auf Mermaid.

ChatGPT Mindmap Plugins & Custom GPTs

Hier sind die besten ChatGPT Mindmap Plugins sowie Custom GPTs:

Diagrams: Show me

custom-gpt-fuer-mindmaps-mit-chatgpt-1

Diagrams: Show me hilft dir bei der Erstellung von Flussdiagrammen, Mindmaps, UML, Workflows, Datenbankmodellierung und mehr. Dieser Custom GPT ist derzeit weltweit auf Platz 2 in der Kategorie Produktivität und hat 900.000 Gespräche mit einer Gesamtbewertung von 3,9 Sternen.

Whimsical Diagrams

custom-gpt-fuer-mindmaps-mit-chatgpt-2

Whimsical Diagrams ist aktuell weltweit auf Platz 12 in der Kategorie Produktivität und hat über 400.000 Konversationen sowie durchschnittlich 4,1 Sterne.

Diagrams & Data: Research, Analyze, Visualize

custom-gpt-fuer-mindmaps-mit-chatgpt-3

Diagrams & Data ist auf Platz 6 mit 100.000 Konversationen und 3,8 Sternen. Dieser Custom GPT hilft dir bei der Erstellung von Mindmaps, Flussdiagrammen und mehr.

Vor- und Nachteile des Erstellens von Mindmaps mit künstlicher Intelligenz

Mindmaps mit KI zu erstellen hat den Vorteil, dass man schnell und ohne viel Aufwand zum Ziel kommt. Beispielsweise kann man ChatGPT und jeden anderen KI-Textgenerator verwenden, um Daten zusammenzufassen und zu visualisieren.

Es ist wichtig zu beachten, dass künstliche Intelligenz wie ChatGPT nicht den gesamten Kontext der Daten verstehen kann. Du musst weiterhin deine menschliche Intelligenz einsetzen, um die erstellten Mindmaps und Diagramme zu validieren.

Fazit

Zusammenfassend zeigt sich, dass die Nutzung von ChatGPT für das Erstellen von Mindmaps und Mermaid-Diagrammen zahlreiche Vorteile hinsichtlich Schnelligkeit und Kosteneffizienz mit sich bringt, besonders bei der Visualisierung von komplexen Daten.

Ein Beispiel hierfür ist die Visualisierung von internen Links mit Hilfe von ChatGPT. In solchen Fällen kann die Verwendung von ChatGPT für die Erstellung von Mindmaps einen echten Vorteil bieten.

Häufig gestellte Fragen (FAQs)

Kann ChatGPT Mindmaps erstellen?

ChatGPT kann nicht direkt Mindmaps erstellen. Dafür muss man entweder auf ein Custom GPT zurückgreifen, das externe Anbieter verwendet, um aus den Daten eine Mindmap zu erstellen. Beispielsweise kannst du mit dem Custom GPT „Diagrams & Data: Research, Analyze, Visualize“ Mindmaps erstellen.
Alternativ kannst du auch die oben erwähnten Prompts verwenden und dann deine Daten mit Hilfe von Draw.io oder Markmap in Mindmaps umwandeln.

Kann ich eine Mindmap mit ChatGPT zurück zu Text umwandeln?

Du kannst Texte aus Bildern mit Hilfe von ChatGPT Vision extrahieren. Das bedeutet, dass du beispielsweise eine Mindmap zurück in Text umwandeln kannst. In meinem Artikel „ChatGPT Vision: Bilder mit ChatGPT analysieren & beschreiben“ lernst du, wie du mit ChatGPT Mindmaps zurück in Texte umwandelst und mehr.

Kostenloser

KI-NEWSLETTER

🔥 Tipps & Tricks zu den Themen KI, SEO und Online Marketing

📰 1 x Woche ein Update zu den neuesten KI-News

🎬 1 x Woche eine detaillierte Anleitung zu einem Tool inkl. Video

Double-Opt-In und DSGVO (du erhältst im Anschluss noch eine E-Mail, um die Anmeldung zu bestätigen). Mit dem Absenden dieses Formulars stimmen Sie der Verarbeitung der hier eingegebenen Daten zu.

My most recent posts

Cookie Consent Banner von Real Cookie Banner